

被否19个月后,润弘制药重新开启了IPO计划。
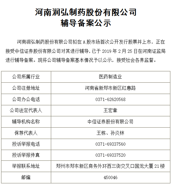
2月26日,河南证监局发布通知,河南润弘制药股份有限公司拟在A股市场首次公开发行股票并上市,已于2019年2月25日在河南证监局进行辅导备案,正在接受中信证券股份有限公司辅导。

19个月前的2017年6月23日,中国证监会官网发布公告显示,河南润弘制药IPO未能通过发审委审核。润弘制药于当年3月31日在证监会网站发布的更新版招股说明书,拟公开发行不超过5200万股,募集资金9.93亿元,在上交所上市发行。
中国证监会发审委当时发布的审核结果公告显示,润弘制药因产品质量问题多次被处罚和曝光,而润弘制药在历次提交的申请材料中却只字未提。此外,润弘制药还被要求回答专业化学术推广是否存在商业贿赂等问题。

据河南润弘制药官网简介显示,该公司位于黄帝故里河南新郑市,是一家集研发、生产、销售于一体的现代化综合制药企业,也是目前国内最大的小容量注射剂生产企业之一。现有河南润弘本草制药有限公司和湖北金泰源生物医药有限公司两家子公司,拥有230余种药品批准文号,产品聚焦心脑血管类和中药痹症类,覆盖化学药、中成药、中药饮片、保健品等领域。
润弘制药是国家高新技术企业,注重科技创新和技术进步,建有“河南省企业技术中心”、“河南省注射剂工程技术研究中心”和“郑州市注射剂产品安全评价工程研究中心,是河南省医药质量管理协会小容量注射剂专业技术委员会主任委员单位。
截至2月25日,根据河南证监局公布的信息,河南在辅导企业有30家。 (大河报·大河财立方记者 李震)
附表:
