

【大河财立方消息】 7月7日消息,据国家金融监管总局网站,中国银保监会金华监管分局对金华银行、浙江义乌联合村镇银行、浙江东阳富民村镇银行、华夏人寿保险金华中心支公司4家金融机构做出行政处罚。
处罚信息显示,金华银行因开放式公募理财产品持有高流动性资产比例不达标;理财产品持有的资产以非公允价格在不同理财产品之间转仓调节收益,被罚款60万元。
浙江义乌联合村镇银行因贷款三查不到位,个人贷款资金被挪用于期货和股票投资;违规发放借名贷款;高级管理人员未经任职资格核准而实际履职,被罚款80万元,朱敏是前述违法违规行为一的直接责任人,受到警告处分。
浙江东阳富民村镇银行因违规发放借名贷款;贷款“三查”不到位,个人信贷资金被挪用于购买股票,被罚款55万元,宋南是前述违法违规行为一的直接责任人,受到警告处分。
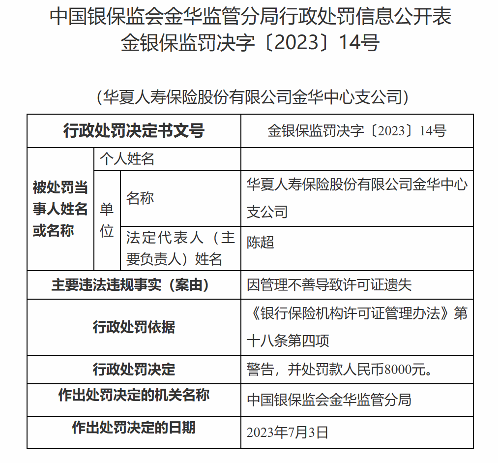
华夏人寿保险金华中心支公司因因管理不善导致许可证遗失,被警告,并处罚款8000元。